网站首页
关于我们
解决方案
案例展示
新闻中心
联系我们
加入我们
<
>
网站首页
>
新闻中心
>
行业新闻
泥石流的类型(按水源和物源成因分类)
发布时间:2020年11月20日15:19:11
点击次数:876
【
打印此页
】
【
关闭
】
分享到:
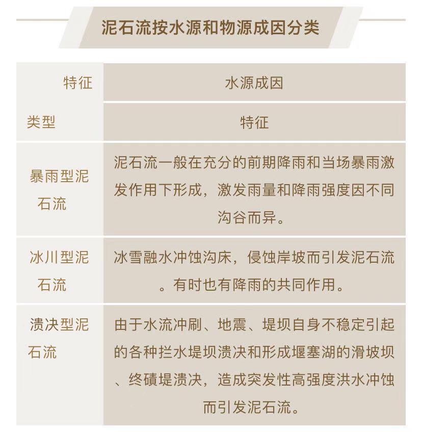
泥石流的成因类型之一:
按水源成因及物源成因分类
可分为暴雨(降雨)型泥石流、冰川(冰雪融水)型泥石流、溃决(含冰湖溃决)型泥石流、坡面侵蚀型泥石流、崩滑型泥石流、冰碛型泥石流、火山型泥石流、弃渣型泥石流等。
见下图:
上一条:
以城市智慧魔方为运营内核 联想助力石家庄“十四五”智慧 城市建设
下一条:
地质灾害科普知识--泥石流的基本概念
发表评论
查看评论
文明上网理性发言,请遵守评论服务协议。
首页
上一页
下一页
尾页